beat365官方网站
您好,欢迎进入beat365官方网站!
领导信箱
加入收藏
网站首页
学校概况
现任领导
学校简介
领导信箱
新闻资讯
兰航新闻
校园文化
教务教学
学籍管理
教务管理
学术活动
学科建设
招生工作
普通高职
技工学校
招生政策
就业工作
校园招聘
录用名单
实习实训
基地建设
校内实习
顶岗实习
技师队伍
校企合作
安全教育
技能大赛
“三抓三促”
廉政教育
廉政文化
纪法讲堂
警钟长鸣
您当前的位置:
首页
>
通知公告
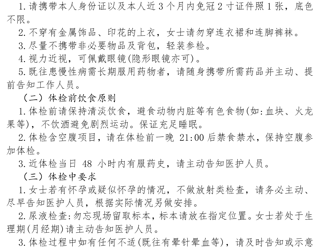
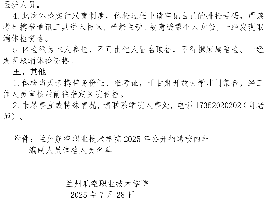
关于2025年公开招聘校内非编制人员体检的通知
时间:2025-07-28 14:52:31 来源:组织人事处 作者:姚蕊
ZLubeat365官方网站
ZLubeat365官方网站
附件:beat365官方网站2025年公开招聘校内非编制人员体检人员名单.xls
817eb5355c40a1af04c6f1a5ddb923e9.xls
(21.50 KB)
版权所有:beat·365(中国)-官方网站
ICP备案号:陇ICP备17006057号
甘公网安备 62010502001128号
地址:兰州市安宁区万新路274号 邮编:730070
copyright@2016beat365官方网站
技术支持:甘肃兰豪电子网络科技有限公司
官方微信