beat365官方网站
您好,欢迎进入beat365官方网站!
领导信箱
加入收藏
网站首页
学校概况
现任领导
学校简介
领导信箱
新闻资讯
兰航新闻
校园文化
教务教学
学籍管理
教务管理
学术活动
学科建设
招生工作
普通高职
技工学校
招生政策
就业工作
校园招聘
录用名单
实习实训
基地建设
校内实习
顶岗实习
技师队伍
校企合作
安全教育
技能大赛
“三抓三促”
廉政教育
廉政文化
纪法讲堂
警钟长鸣
您当前的位置:
首页
>
通知公告
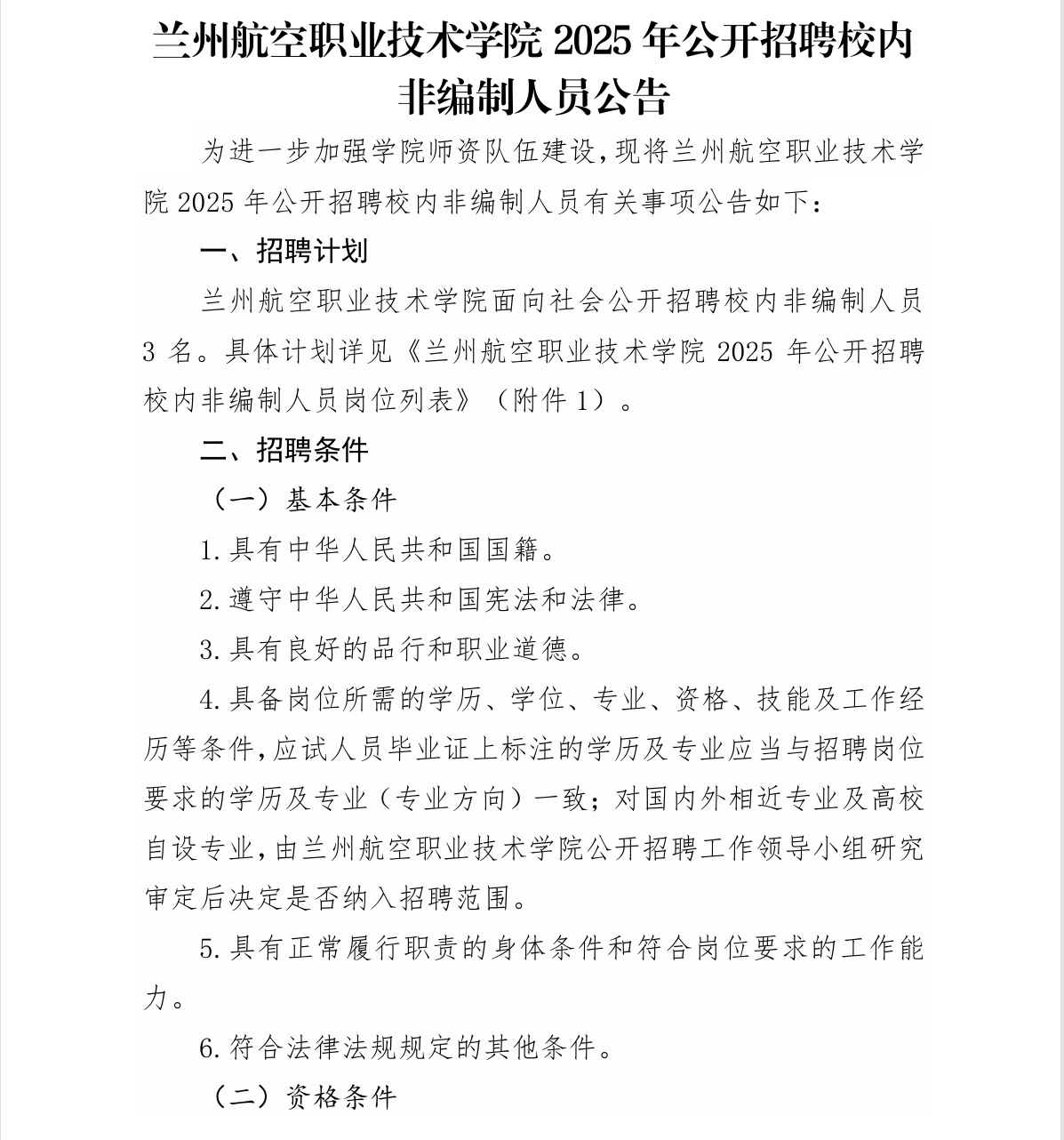
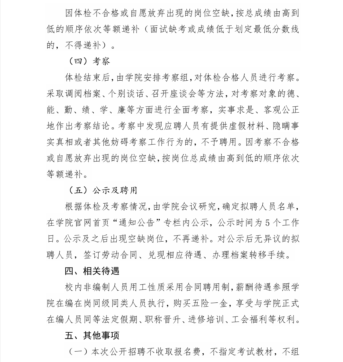
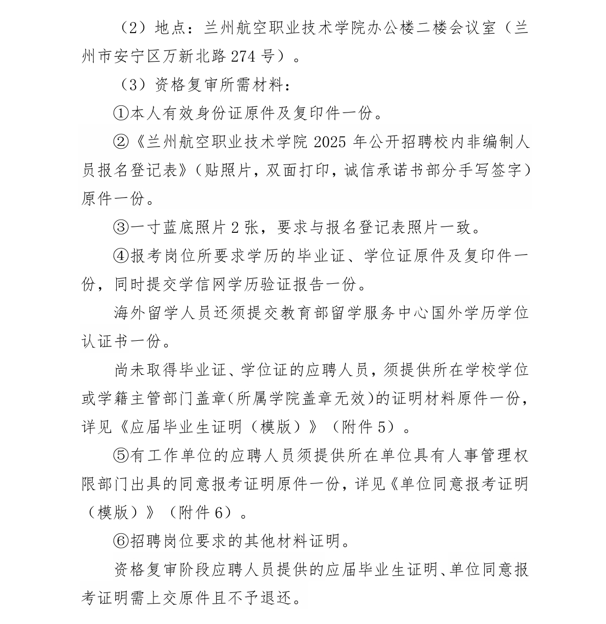
beat365官方网站2025年公开招聘校内非编制人员公告
时间:2025-06-23 09:05:01 来源:人事处 作者:姚蕊
9libeat365官方网站
9libeat365官方网站
9libeat365官方网站
9libeat365官方网站
9libeat365官方网站
9libeat365官方网站
9libeat365官方网站
9libeat365官方网站
9libeat365官方网站
附件1:beat365官方网站2025年公开招聘校内非编制人员岗位列表.xlsx
c02e02d7b155db68950e9562f0dae5fc.xlsx
(11.06 KB)
附件2:beat365官方网站2025年公开招聘校内非编制人员报名登记表填表说明.pdf
c19b71887390b17c964a174af696d24c.pdf
(141.35 KB)
附件3:beat365官方网站2025年公开招聘校内非编制人员报名登记表.xls
8074d6e15322a2539188cb7238f587a1.xls
(24.50 KB)
附件4:beat365官方网站2025年公开招聘校内非编制人员报名信息汇总表.xls
a8775f1e3299c937bd324372375718e4.xls
(14.50 KB)
附件5:应届毕业生证明(模版).doc
928abb7d98f2c86bd6db26817b615095.doc
(178.00 KB)
附件6:单位同意报考证明(模板).doc
b356b4e18b812395a90898ae8ef4c954.doc
(312.50 KB)
版权所有:beat·365(中国)-官方网站
ICP备案号:陇ICP备17006057号
甘公网安备 62010502001128号
地址:兰州市安宁区万新路274号 邮编:730070
copyright@2016beat365官方网站
技术支持:甘肃兰豪电子网络科技有限公司
官方微信