beat365官方网站
您好,欢迎进入beat365官方网站!
领导信箱
加入收藏
网站首页
学校概况
现任领导
学校简介
领导信箱
新闻资讯
兰航新闻
校园文化
教务教学
学籍管理
教务管理
学术活动
学科建设
招生工作
普通高职
技工学校
招生政策
就业工作
校园招聘
录用名单
实习实训
基地建设
校内实习
顶岗实习
技师队伍
校企合作
安全教育
技能大赛
“三抓三促”
廉政教育
廉政文化
纪法讲堂
警钟长鸣
您当前的位置:
首页
>
实习实训
>
技能大赛
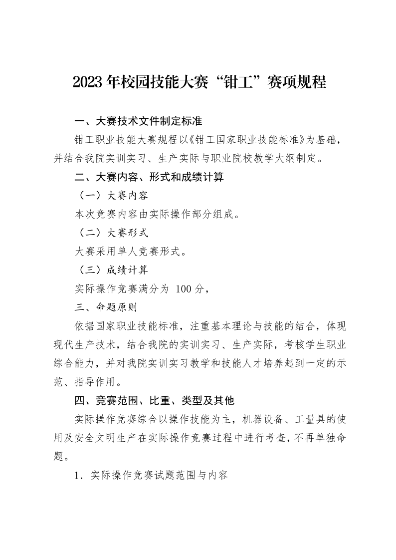
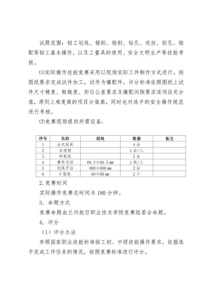
2023年校园技能大赛“钳工”赛项规程
时间:2023-04-18 10:09:00 来源:实训中心 作者:郑泽伟
Eaqbeat365官方网站
Eaqbeat365官方网站
Eaqbeat365官方网站
Eaqbeat365官方网站
Eaqbeat365官方网站
Eaqbeat365官方网站
版权所有:beat·365(中国)-官方网站
ICP备案号:陇ICP备17006057号
甘公网安备 62010502001128号
地址:兰州市安宁区万新路274号 邮编:730070
copyright@2016beat365官方网站
技术支持:甘肃兰豪电子网络科技有限公司
官方微信